集团产品
开云体育平台:猛砸120亿搞人造太阳:这赛道蚂蚁刚刚进场
来源:开云体育平台    发布时间:2025-11-17 19:30:40
开云真人:

  如果说,我们要在地球上再造个“人造太阳”,你会意外吗?但我们已在准备了。

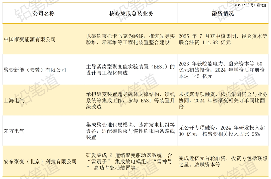
  再有就是巨无霸——中国聚变能源,融资了114.92亿元。其中,中核集团出资40.29亿元。

  案例不少。自今年以来,该赛道的融资总金额就超过120亿元(铅笔道DATA)。

  啥是可控核聚变?它相当于在地球上造一个 “迷你太阳”,还能让它乖乖听话,持续释放能量给咱们发电用。

  这个看上去很遥远的话题,却吸引资本、巨头纷纷下场。它未来能形成一门赚钱的生意吗?作为创业者,我们该怎样入局?今天,本文尝试把这样一些问题说清楚。

  星能玄光创始人是孙玄教授,是位70后,1975年出生于安徽铜陵,本科读的东南大学,硕士就读于中科大,2000年在美国西弗吉尼亚大学读博士。

  星能玄光是2024年创立的,很年轻,它的业务是啥呢?用一种新技术搞“人造太阳”(FRC路线)。通俗来讲,就是打造体积更小、成本更低的“人造太阳”装置。

  说到这里,就要提“人造太阳”的老路线了——托卡马克环形装置。它有个缺点,存在体积非常庞大、建设周期长(通常需十几年)、成本高昂(动辄百亿级)。

  我们必须搞“人造太阳”,关键的因素之一是:核聚变能源,是人类最接近理想的能源。目前,全球超过80%的能源来自化石燃料(煤、石油、天然气)。但这些能源是有限的,迟早要消耗完。

  风能、太阳能、水能是清洁的,但它也是间歇性的(时有时无),既然是间歇,那么必然面临储能成本高的问题。

  咋整?只有搞核聚变。它的燃料是氘(D)和氚(T)——氚可由锂生成,该元素在地壳里丰富得很;氘来自海水,海水也多的是,1升海水提取出的氘,理论上可以释放相当于300升汽油的能量,而全球海洋中的氘,至少够人类使用数十亿年。

  既然这么重要,我们搞了70-80年,为啥还没搞成?这样的一个问题的答案就像:我们从始至终没有把米饭煮熟,核心是没有好的高压锅。

  核聚变也是。氘和氚的反应,有很苛刻的条件——在几千万度到上亿度的极端温度下,才能发生聚变反应,这比太阳表面的温度还要高。

  怎么造出这个“高压锅”?这就得说到前文提过的“托卡马克环形装置”,但它并不那么完 美,比如经济性、能量输出、材料耐久性——导致核聚变今天都没有大规模商业化。

  比如,造一个“托卡马克环形装置”很贵,可能超过200亿欧元。其中,ITER(国际热核聚变实验堆)是全球最贵的项目,还没建完,预计2035年才能点火。

  综上所述,我们大家可以了解到:核聚变现在还非常非常早期。如果把它比成一座发电站,这座电站还没建完,建完后能不能稳定地、持续地发电,眼下还不知道。

  那关键的问题是:既然这个技术还那么早期,怎么资本、巨头就杀入了?因为某个时机到了。

  对于这样一项长周期的技术,自然也要超前布局。过去3年,核聚变已然浮现了关键性节点。

  2022年12月,美国劳伦斯利弗莫尔国家实验室(NIF)首次实现了“点火”(即聚变反应释放能量大于输入的激光能量),虽然总系统效率仍低,但证明“物理上能轻松实现”。

  其次是高温超导磁体的出现。之前我们说“托卡马克环形装置”有很多问题,比如体积大,而高温超导磁体能大幅减小装置体积、提升磁场强度,让“小装置”的出现有了可能。

  再次是AI的发展。2023年Nature 论文提到,AI 已开始应用于实时控制聚变等离子体的稳定性,这“可控”变得现实。

  有家FIA的公司,今年做了项调研:截至 2025 7 月,在其调查中的 53 家核聚变公司累计融资规模约 97 亿美元。

  这些国内公司,有的是做装置的,比如星环能源;有些是做新材料的,比如复鑫力新材;有些是做商业应用的,比如福照人间。

  这已经到了全球能源竞赛的关键时刻。不管是政府、产业,还是资本,都到了必须拿筹码入场的时候。

  那么,“可控核聚变”啥时候可成为赚钱的生意?咱不能总在实验室里躺着吧。

  先说结论。目前,全球都没有人能用上“可控核聚变”产生的电,最乐观也要10年。

  比如ITER(法国),2035年后才计划实验性输出(能量);CFS(美国,MIT 衍生公司)也是如此,计划2035年后试验并网。

  而中国的“东方超环(EAST)”与“聚变堆工程实验装置(CFETR)”,计划到 2035–2040 年建成工程样机。

  虽然距离“卖电”还很远,但是,这并不意味着没有赚钱机会。事实是:不少公司已在核聚变上有收入了,尤其是新材料、核心零部件环节。

  英国公司——Tokamak Energy ,在其官网与对外发布中指出,2024 年推出的TE Magnetics业务,已在运营并产生数百万英镑收入。

  美国高温超导导线公司——MetOx 公司获得了美国能源部大额拨款,并多次披露其扩产与商业化交付计划;公开资料显示,该公司已有一定客户量。

  Forbes/公开资料等显示, General Atomics 年度营收为数十亿美元(近几年约 30 亿美元级别),公司长期为ITER、DIII-D 等装置提供工程、磁体、诊断等系统。

  那么国内详细情况如何呢?也类似,产生订单的环节,也在核心材料、核心零部件与设备、工程建设等环节。

  材料类公司有西部超导、永鼎股份、精达股份;核心设备制造有合锻智能、联创光电、国光电气;工程建设与系统集成公司有中国核建、上海电气等。

  那么,资本又对哪些环境感兴趣呢?如果是马上能有订单的,他们不一定感兴趣,反而是那种“放长线钓大鱼的”(搞研发的),他们更感兴趣。

  比如中国的能量奇点、美国的 CFS,核心工作是研发托卡马克装置;比如中国的星能玄光,核心是研发新路线的FRC装置。

  当核心技术验证后,它们会主导“工程化装置”的设计、集成与总装——不是自己生产所有零部件,而是整合上游超导材料、面向等离子体材料、精密仪器等供应商的产品,组装成完整的聚变实验堆或示范堆。

  比如聚变新能主导的 BEST 装置,会采购西部超导的超导线材、安泰科技的偏滤器材料,再通过自身技术整合,建成能实现聚变反应的完整装置,是产业链的“核心枢纽”。

  它们的终 极定位是“聚变电站运营商”或“成套电站解决方案提供商”—— 等示范堆技术成熟后,会批量建设商用聚变电站,直接向电网 “卖电”,或向能源公司可以提供成套电站设备与技术服务。

  现在,可控核聚变的主体问题还在“科学”上,但未来3年,科学问题会让步于工程化与商业化,进入攻坚阶段。

width